资料下载 资料下载

返回完整页面
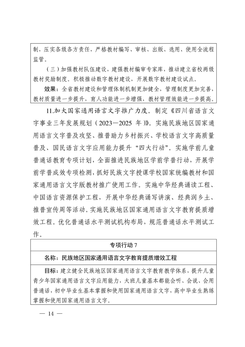
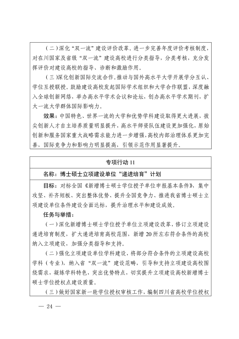
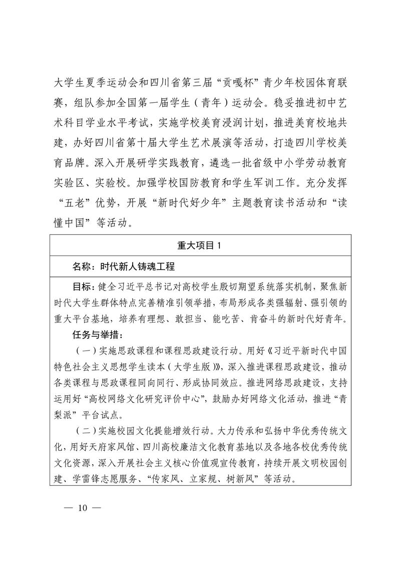
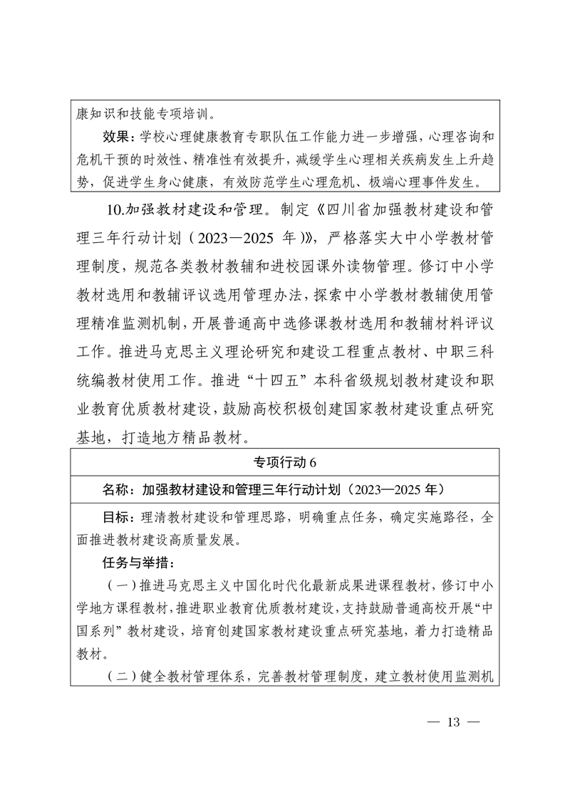
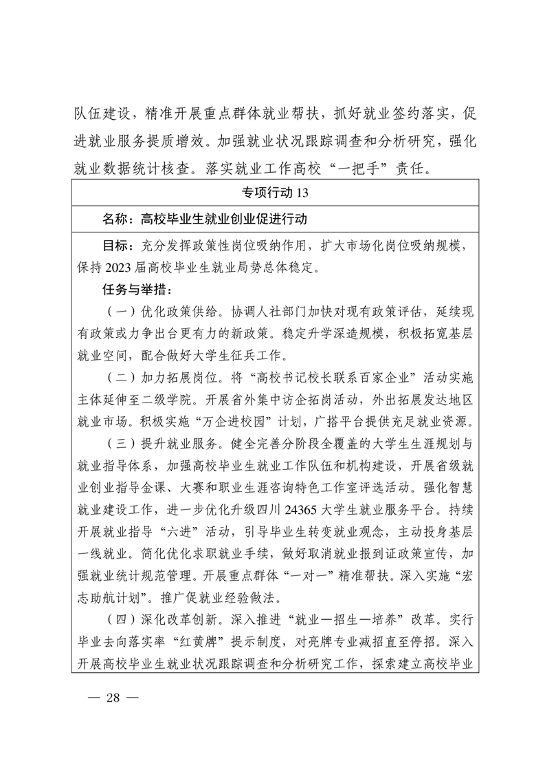
中共四川省委教育工委四川省教育厅关于印发2023年工作要点的通知
来源:双高建设作者:双高建设栏目:资料下载发布时间:2023-03-03 00:00阅读:







































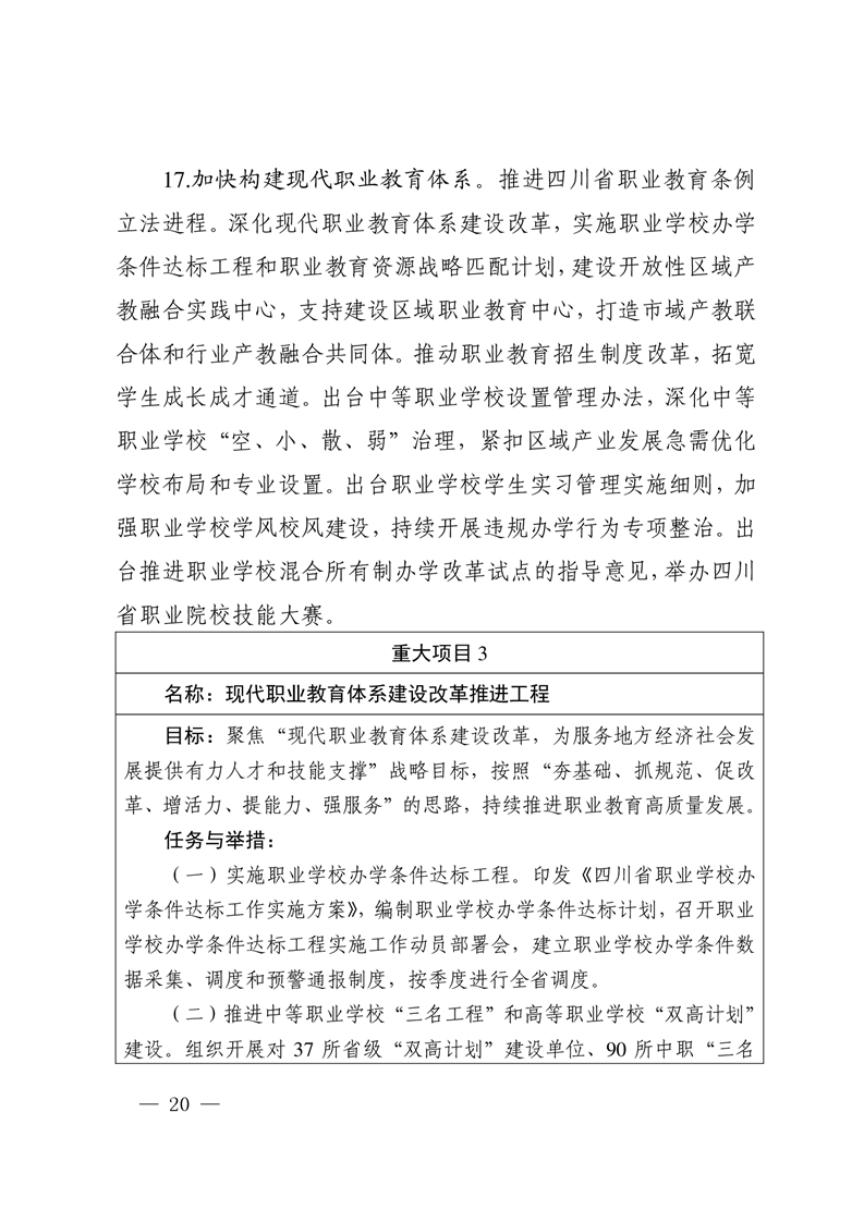
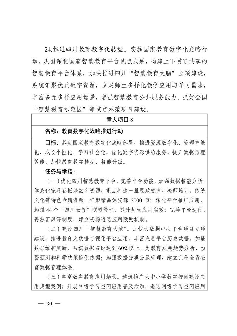
下载查看  中共四川省委教育工委四川省教育厅关于印发2023年工作要点的通知.pdf  (812.88 KB)